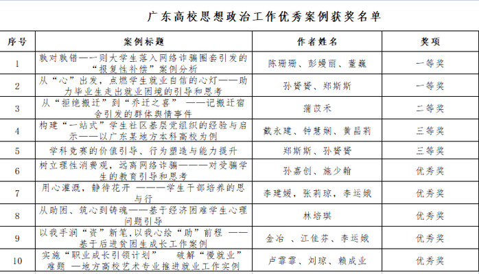
本网讯 近日,高校思想政治工作队伍培训研修中心(华南师范大学)公布了2023年广东高校思想政治工作优秀论文、优秀案例、教学视频、原创文化精品推选展示活动结果,我校34项作品获奖。广东高校思想政治工作优秀论文获奖13项,其中一等奖1项,二等奖3项,三等奖5项,优秀奖4项;广东高校思想政治工作优秀案例获奖10项,其中一等奖2项,二等奖1项,三等奖2项,优秀奖5项;原创文化精品获奖共8项,其中一等奖2项,二等奖2项,三等奖4项;广东高校思想政治工作教学视频获奖共3项,其中一等奖1项,优秀奖2项。




获奖名单
近年来,我校高度重视思想政治工作,持续提升思想政治工作队伍的理论水平,并通过本次推选展示活动全面总结工作经验,择优上报作品,确保参赛作品质量,展现工作成果。今后,学校将紧扣思政工作的时代主题,坚持守正创新,落实落细立德树人根本任务,不断推动学校思想政治教育工作高质量发展。
