本网讯 近日,2024年广东高校思想政治工作优秀论文、优秀案例、优秀网络课程推选展示活动结果公布。我校共27个作品获奖,其中一等奖4项,二等奖10项,三等奖6项,优秀奖7项。

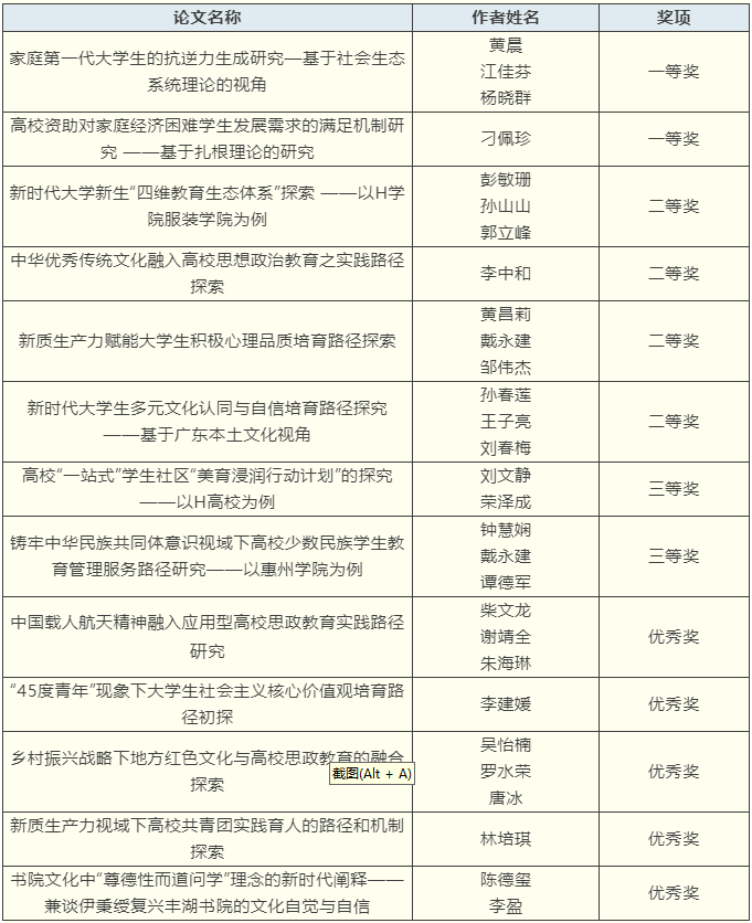
2024年广东高校思想政治工作优秀论文获奖名单

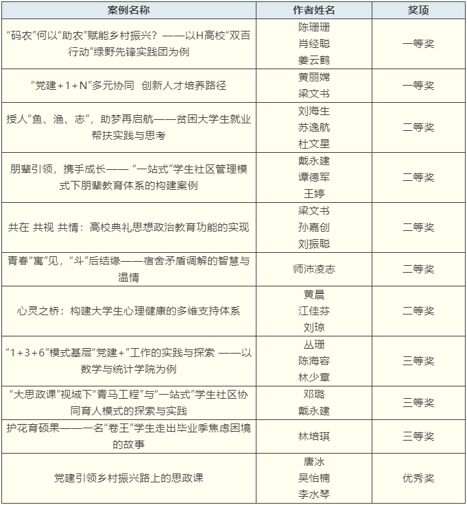
2024年广东高校思想政治工作优秀案例获奖名单

2024年广东高校思想政治工作优秀网络课程获奖名单
据悉,本次评选活动由为高校思想政治工作队伍培训研修中心(华南师范大学)和教育部高校辅导员培训和研修基地(华南师范大学)组织开展,旨在提升高校思想政治工作队伍素质能力,切实推动高校思想政治工作高质量发展。一直以来,学校高度重视辅导员队伍建设,将高校思想政治工作优秀论文、优秀案例、优秀网络课程征集和评选活动作为有效提升学生思想政治教育工作质量的重要举措,定期举办辅导员学习研讨会、搭建辅导员队伍职业化成长平台等方式提升辅导员队伍的素质能力。下一阶段,学校将继续坚持立德树人根本任务,深入贯彻落实全国高校思想政治工作会议精神,进一步加强辅导员队伍建设。通过完善培训体系、优化激励机制、搭建发展平台等举措,不断提升辅导员队伍的专业化、职业化水平,切实提高育人工作实效,为推进我校思想政治工作高质量发展提供坚实保障。
